资讯中心

通知公告

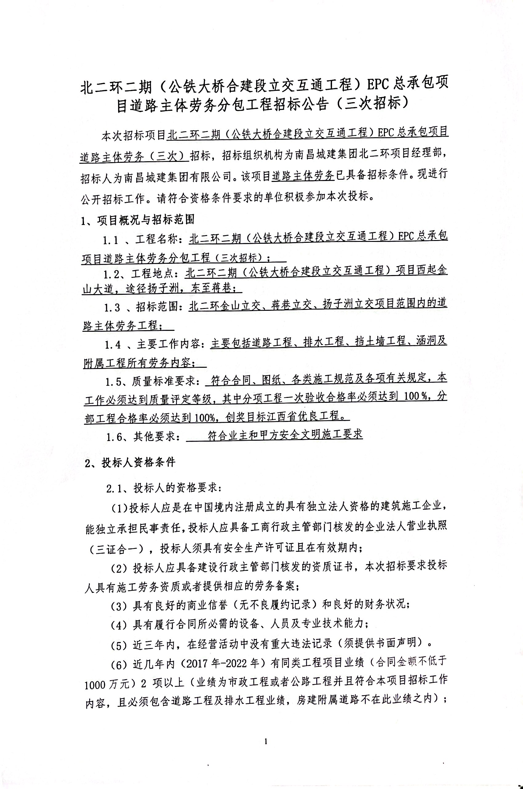
北二环二期(公铁大桥合建段立交互通工程)EPC总承包项目道路主体劳务分包工程招标公告(三次招标)
来源:ok138cn太阳集团公司  作者:阳光平台日期:2023-11-13

  本次招标项目北二环二期(公铁大桥合建段立交互通工程)EPC总承包项目道路主体劳务(三次)招标,招标组织机构为ok138cn太阳集团集团北二环项目经理部,招标人为ok138cn太阳集团集团有限公司。该项目道路主体劳务已具备招标条件。现进行公开招标工作。请符合资格条件要求的单位积极参加本次投标。

  

  1、项目概况与招标范围

  1.1 、工程名称:北二环二期(公铁大桥合建段立交互通工程)EPC总承包项目道路主体劳务分包工程(三次招标);  

  1.2、工程地点:北二环二期(公铁大桥合建段立交互通工程)项目西起金山大道,途径扬子洲,东至蒋巷;

  1.3 、招标范围:北二环金山立交、蒋巷立交、扬子洲立交项目范围内的道路主体劳务工程; 

  1.4 、主要工作内容:主要包括道路工程、排水工程、挡土墙工程、涵洞及附属工程所有劳务内容; 

  1.5、质量标准要求: 符合合同、图纸、各类施工规范及各项有关规定,本工作必须达到质量评定等级,其中分项工程一次验收合格率必须达到 100 %,分部工程合格率必须达到100%,创奖目标江西省优良工程。

  1.6、其他要求:符合业主和甲方安全文明施工要求

  

  2、投标人资格条件

  2.1、投标人的资格要求:

  (1)投标人应是在中国境内注册成立的具有独立法人资格的建筑施工企业,能独立承担民事责任,投标人应具备工商行政主管部门核发的企业法人营业执照(三证合一),投标人须具有安全生产许可证且在有效期内;

  (2)投标人应具备建设行政主管部门核发的资质证书,本次招标要求投标人具有施工劳务资质或者提供相应的劳务备案;

  (3)具有良好的商业信誉(无不良履约记录)和良好的财务状况; 

  (4)具有履行合同所必需的设备、人员及专业技术能力;

  (5)近三年内,在经营活动中没有重大违法记录(须提供书面声明)。

  (6)近几年内(2017年-2022年)有同类工程项目业绩(合同金额不低于1000万元)2 项以上(业绩为市政工程或者公路工程并且符合本项目招标工作内容,且必须包含道路工程及排水工程业绩,房建附属道路不在此业绩之内);

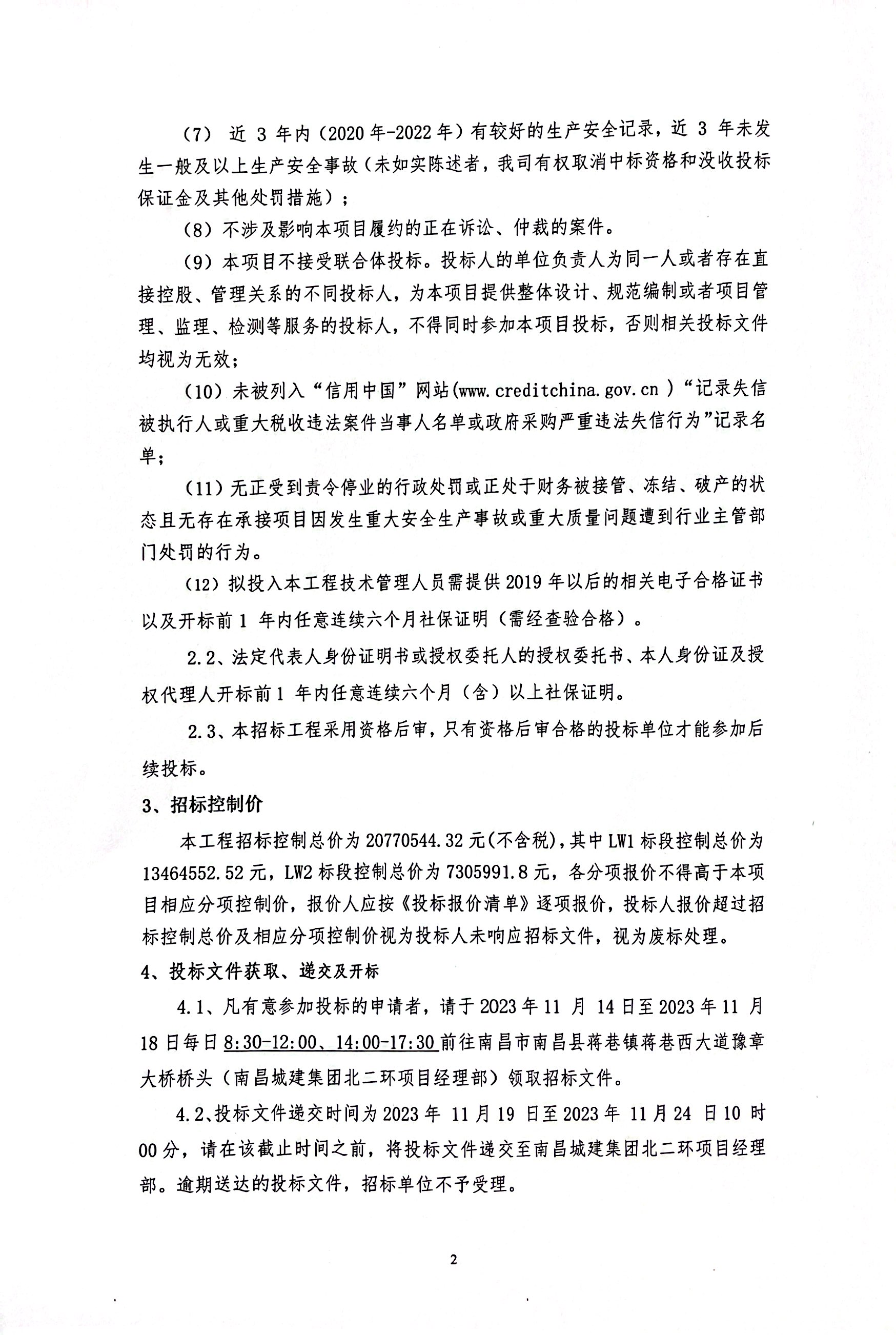
  (7) 近 3 年内(2020年-2022年)有较好的生产安全记录,近 3 年未发生一般及以上生产安全事故(未如实陈述者,我司有权取消中标资格和没收投标保证金及其他处罚措施);

  (8)不涉及影响本项目履约的正在诉讼、仲裁的案件。

  (9)本项目不接受联合体投标。投标人的单位负责人为同一人或者存在直接控股、管理关系的不同投标人,为本项目提供整体设计、规范编制或者项目管理、监理、检测等服务的投标人,不得同时参加本项目投标,否则相关投标文件均视为无效;

  (10)未被列入“信用中国”网站(www.creditchina.gov.cn )“记录失信被执行人或重大税收违法案件当事人名单或政府采购严重违法失信行为”记录名单;

  (11)无正受到责令停业的行政处罚或正处于财务被接管、冻结、破产的状态且无存在承接项目因发生重大安全生产事故或重大质量问题遭到行业主管部门处罚的行为。

  (12)拟投入本工程技术管理人员需提供2019年以后的相关电子合格证书以及开标前1 年内任意连续六个月社保证明(需经查验合格)。

  2.2、法定代表人身份证明书或授权委托人的授权委托书、本人身份证及授权代理人开标前1 年内任意连续六个月(含)以上社保证明。

  2.3、本招标工程采用资格后审,只有资格后审合格的投标单位才能参加后续投标。

  

  3、招标控制价

  本工程招标控制总价为20770544.32元(不含税),其中LW1标段控制总价为13464552.52元,LW2标段控制总价为7305991.8元,各分项报价不得高于本项目相应分项控制价,报价人应按《投标报价清单》逐项报价,投标人报价超过招标控制总价及相应分项控制价视为投标人未响应招标文件,视为废标处理。

  

  4、投标文件获取、递交及开标

  4.1、凡有意参加投标的申请者,请于2023年11 月 14日至2023年11 月 18日每日8:30-12:00、14:00-17:30前往南昌市南昌县蒋巷镇蒋巷西大道豫章大桥桥头(ok138cn太阳集团集团北二环项目经理部)领取招标文件。

  4.2、投标文件递交时间为2023年 11月19 日至2023年 11月24 日10 时  00分,请在该截止时间之前,将投标文件递交至ok138cn太阳集团集团北二环项目经理部。逾期送达的投标文件,招标单位不予受理。

  4.3、2023年 11月 24日 10时00 分在ok138cn太阳集团集团北二环项目经理部进行现场开标。

  

  5、发布公告的媒介

  本次资格预审公告在ok138cn太阳集团集团有限公司官网上发布。

  

  6、联系方式

  招标人:ok138cn太阳集团集团有限公司;

  联系人:陶女士

  联系电话:13576121906

  

  ok138cn太阳集团集团有限公司(盖章)

  2023年11月13日

1.jpg

2.jpg

3.jpg


分享到:

联系电话

0791-83980008

地址:南昌市新建区湾里局竹山路736号ok138cn太阳集团广场

邮编:330004

官网微信

友情链接
©2025 中国·ok138cn太阳集团(股份)有限公司-官方网站 版权所有 备案号:赣ICP备18017055号 赣公网安备36010502000110号