中国·ok138cn太阳集团(股份)有限公司-官方网站
首页
集团概况
集团概况
ok138cn太阳集团简介
太阳集团tyc9728
董事长寄语
组织架构
下属企业
44118太阳成城集团
资质荣誉
资讯中心
资讯中心
集团新闻
通知公告
项目动态
行业动态
经验交流
专题专栏
工程业绩
工程业绩
品牌工程
工程展示
在建工程
开发项目
党群纪检
党群纪检
党建工作
纪检监察
工会工作
政策法规
企业文化
企业文化
企业理念
企业标志
精神文明建设
员工风采
企业内刊
企业歌曲
人力资源
人力资源
人才招聘
人员结构
职称评审
联系我们
资讯中心
集团新闻
通知公告
项目动态
行业动态
经验交流
专题专栏
通知公告
所在位置:
首页
>
资讯中心
>
通知公告
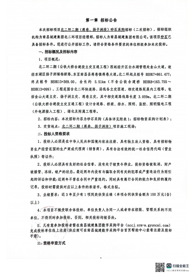
ok138cn太阳集团集团北二环二期(蒋巷、扬子洲段)砂石采购(二次招标)招标公告
来源:  
作者:
日期:2024-07-29
分享到:
上一篇:
ok138cn太阳集团集团北二环二期(蒋巷、扬子洲
下一篇:
ok138cn太阳集团集团北二环二期(公铁大桥合建
联系电话
0791-83980008
地址:南昌市新建区湾里局竹山路736号ok138cn太阳集团广场
邮编:330004
廉洁监察电话
0791—12388
信访举报地址(廉洁南昌)
http://jiangxi.12388.gov.cn/nanchangshi/
董事长信箱
nccjgroupw@163.com
官网微信
数字采购平台
友情链接
网站地图
|
版权声明
©2025 中国·ok138cn太阳集团(股份)有限公司-官方网站 版权所有 备案号:
赣ICP备18017055号
赣公网安备36010502000110号